Must be measured and testable
Scientific Question
Body segment is located just behind the thorax.
Abdomen

Beaker
a formal inquiry or systematic study
Investigation
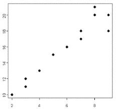
Positive Relationship/Correlation
a supposition or proposed explanation made on the basis of limited evidence
Hypothesis
the last stage an insect attains during its metamorphosis
Imago

Peter Pan Collar
a glass tube with one end open and the other end closed.
Test tube

Crucible
what you measure in the experiment
Dependent variable

Fly Pupa
Identify #3

Head
the degree to which the result of a measurement, calculation, or specification can be depended on to be accurate.
Reliability
Identify #4

created by someone who did not experience first-hand or participate in the events or conditions you're researching
Secondary sources

Fly Larva
Often start with words like “because”, “since”, “obviously” and so on.
Premise

Erlenmeyer flask
a fact or situation that is observed
Phenomenon
What is #2

Proboscis

Buret
A method for showing the frequency with which certain classes of values occur.
Stem and Leaf Plot
Identify #1

Labellum