General Trivia
General Exponential Functions
What is the common ratio/rate (Multiplier only)
Percentage Growth OR Decay
Family Feud
100

What is the capitol of France?

Paris

100

the b in y=abrepresents what?

the rate

100

1, 4, 16, 64...

What is x4?

100

A particular equation show the change in a population. What is the % growth OR decay shown in the function?

y=3598(1.3)x

What is a 30% growth?

100

Name something that is hot.

#1 answer...

Fire

(Coffee, Tea, Stove)

200

What is the largest Ocean?

Pacific

200

What is the domain of all exponential function?

What is (-∞, ∞)?

200

320, 160, 80, 40...

What is x0.5?

200

A particular equation show the change in a population. What is the % growth OR decay shown in the function?

y=500(0.4)x

What is 60% decay?

200

Name something people are scared to ride.

#1 answer...

Airplane

(Motorcycle, Roller Coaster, Boat)

300

What is the center of an atom called?

Nucleus

300

If you have a starting value of 5 and it doubles what is the equation? 

A) 3(5)x

B) 5(2)x

C) 2(5)x

D) 5(3)x 

B) 5(2)x

300

1, -6, -13, -20...

What is -7?

300

A particular equation show the change in a population. What is the % growth OR decay shown in the function?

y=176592(1.035)x

What is 3.5% growth?

300

Name something that might be possessed.

#1 answer...

Little Kids

(Car, House, Pet)

400

What mountain range is Mt. Everest part of?

The Himalayas

400

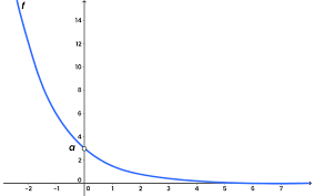
What is the range of the graph below:

What is (0, ∞)?

400

2.7, 4.2, 5.7, 7.2...

What is +1.5?

400

A particular equation show the change in a population. What is the % growth OR decay shown in the function?

y=122595(0.82)x

What is an 18% decay?

400

Name  an animal easy to act out in charades.

#1 answer...

Monkey 


(Dog, Cat, Bird)

500

What is the deepest part of the ocean?

Mariana Trench

500

If Sophia buys a motorcycle for 600 dollars and the price depreciates by 40% what is the equation an the answer 

A) 600(.4)=240

B) 600(1.4) =840

C) 600(0.06)=36

D) 600(.6)=360

D)600(.6)=360

500

400, 300, 225, 168.75

What is x(3/4)?

500

A particular equation show the change in a population. What is the % growth OR decay shown in the function?

y=9090(0.04)x

What is a 96% decay?

500

Finish the phrase: Off the...

#1 answer...

Wall

(Hook, Cuff, Record)

M
e
n
u