Heavy hearts
Trial by combat
Dont get tachy
Know your guidelines
100

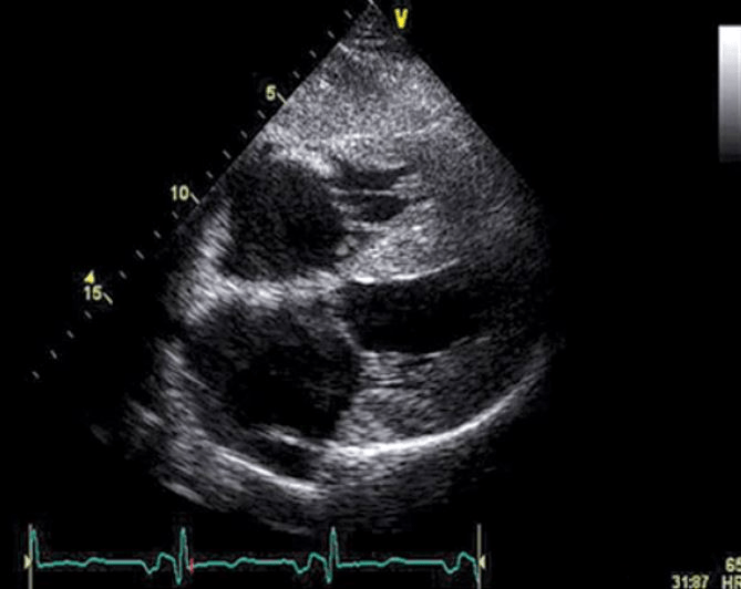
This is the most likely diagnosis for a patient with a low voltage EKG and these imaging findings.

What is cardiac amyloidosis.

100

In patients with multivessel CAD, routine measurement of FFR during PCI, as compared with the standard strategy of PCI guided by angiography, significantly reduced the rate of death + myocardial infarction +repeat revascularization at 1 year.

What is FAME trial

100

These antiarrytymics can lead to slowed conduction which in turn promotes reentry as the proarrhythmic mechanism of which group of antiarrhythmics. 

  • What is Class Ic agents
100

For a patient with wolf Parkinson white and rapid atrial fibrillation procainamide or this medication can be used.

What is Ibutilide


200

Patients with a cardiomyopathy related to a gene mutation in HFE gene should be considered for this first line treatment

What is phlebotomy

First line treatment for hemochromatosis. Iron chelating agents can be considered but not first line.

200

Inpatients with prior MI and LVEF <30% prophylactic implantation of a defibrillator improved survival.

What is MADIT II trial

200

What is the mechanism of proarrhythmia in digoxin toxicity

What is calcium overload with delayed after-depolarizations

200

According the 2022 AHA/ACC/HFSA heart failure guidelines this soluble guanylate cyclase inhibitor can be considered for patients with symptomatic HFrEF on GDMT.

What is vericiguat

400

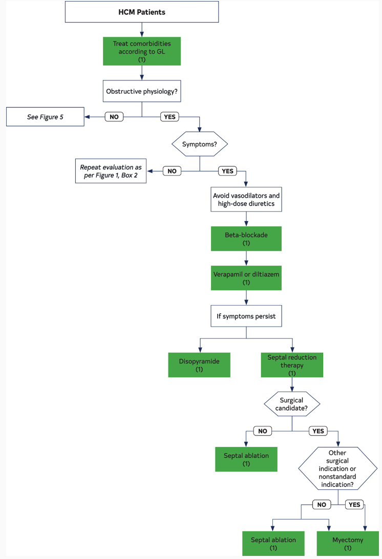
In a patient with HCM and persistent symptoms on beta blocker and calcium channel blocker, this agent can be considered prior to septal reduction therapy.

What is disopyramide


400

In this trial, among patients with Type 2 DM who were at high cardiovascular risk, semaglutide reduced the composite endpoint of CV death and  non fatal MI/non fatal Stroke.

What is SUSTAIN-6 Trial

400

Antiarrhythmic for atrial fibrillation that worsens outcomes if used in the setting of acute decompensated heart failure

  • What is Sotalol
400

An asymptomatic adult first-degree relative of a patient with clinically diagnosed HCM should have echocardiography this often. (According to the ACC/AHA 2020 guidelines)

What is 3 to 5 years

800

The most common primary malignant cardiac tumor is typically found in this location of the heart.

What is the right atrium

-Angiosarcoma

800

In patients who had been successfully resuscitated after out-of-hospital cardiac arrest and had no signs of STEMI, a strategy of immediate angiography was not found to be better than a strategy of delayed angiography with respect to overall survival at 90 days.

What is COACT Trial

Can accept TOMAHAWK trial (30-day survival)

800

What receptors are affected in patients with Catecholaminergic Polymorphic Ventricular Tachycardia

  • What is Ryanodine Receptors 
800

In patients with multivessel coronary artery disease, this scoring system is recommended to define lesion complexity. (According to the 2021 ACC/AHA/SCAI guidelines for coronary artery revascularization)

What is syntax

M
e
n
u