The amount of a field going through an area.
Flux
The combination of conservation of charge and conservation of energy that allows for the analysis of circuits by looking at loops and junctions.
Kirchoff's Laws
The direction of the magnetic force on a positron if the positron is moving north and the magnetic field is directed upward.
East
Maxwell's equations relate changing magnetic and electric fields which create this physical phenomenon.
Light
Where Dr. Culbreth got his undergrad degree
Franklin & Marhsall College
The electric flux through a continuous surface is equal to the charge enclosed divided by the permittivity of free space.
Gauss's Law
The sum of the current entering a junction is equal to the sum of the current leaving the junction.
The junction rule.
The magnetic field strength inside of a solenoid.
B = mu0 n I
When a circuit is in the steady state, inductors act in this manner.
A bare wire.
Dr. Culbreth's favorite Pokemon
Tyranitar
The relationship between the electric field and electric potential
V = - integral of Edr or E = -dV/dr
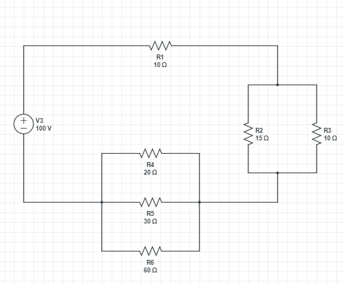
The equivalent resistance for the following circuit

26 Ohms
The radius of the circle created by a charged particle moving in a magnetic field.
r = mv / qB
The relationship between the magnitudes of the magnetic and electric fields for a charged particle that is moving in a straight line perpendicular to both fields.
E = vB
Dr. Culbreth's favorite anime
Kino's Journey
Planar symmetry, infinite sheets of charge, combinations of infinite sheets of charge, oppositely charged plates, linearly charged wires, spherically symmetric charge distributions on spheres or spherical shells of charge.
Analytically solvable Gauss's Law geometries
The reading on the voltmeter for the below circuit the instant the switch is closed if each resistor has resistance 10 ohms and the battery supplies 5V.

1V
The magnitude and direction of the torque on the loop in the following image given that the axis shown is the z axis, the magnetic field strength is B, each side of the square loop has length L, and the current through the loop is I.
torque = IL2B in the -z direction
The equation for the emf induced in a solenoid by a changing magnetic flux through the solenoid.
emf = -N d(fluxb) / dt
The type of breast cancer Dr. Culbreth's wife has
Triple Negative Ductal Carcinoma
The electric field at point p due to the disk of charge with uniform charge density shown below in the limit as R >> x
E = sigma/(2 epsilon0)
The definition of current in a conductor is based on these 4 quantities.
Number of charge carriers, charge of electron, the cross sectional area, and the drift velocity.
The mathematical definition for the force due to a uniform magnetic field acting on a current carrying conductor.
FM = integral (I dl x B)
The equation for maximum current through an inductor in an Inductor - Capacitor circuit.
I = V / sqrt(LC)
The name of all 7 of Dr. Culbreth's cats
Roxy, Cinder, Maija, Aspen, Mojave, Nox Harbinger of Darkness, Dr. Lumos Spritzer PhD.