Distribute
3(4x + 2)
What is:
12x + 6
Solving Equations
Solve for x.
x + 3 = 7
What is:
x = 4
Solving Inequalities
Solve for c.
c - 11 > 22
What is:
c < 33
We use inverse operations to solve equations and inequalities?
True
What equations matches this diagram?
46 = 26 + 4x
Combine like terms
15j + 5j - 7j
What is:
13j
Solving Equations
Solve for x.
2x = 8
What is:
x = 4
What are two possible solutions for x?
2x < 4
x: 0,1
Addition is the inverse of division?
False
What equation matches this hanger diagram?
7 = 3x + 1
Combine like terms
12y + 5 - 2y + 3
What is:
10y + 8
Solving Equations
Solve for x.
5x = 25
What is:
x = 5
Write an inequality
s is at most 55
s <= 55
We use a closed circle to represent the inequalities < and > ?
False
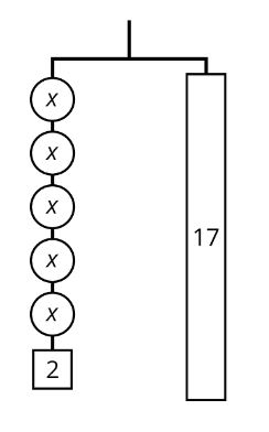
What equation matches this hanger diagram? 
5x + 2 = 17
Distribute, Then Combine like Terms
5(x + 4) +3x
What is:
8x +20
Solve for v.
v + 14 = 30
v = 16
Write an Inequality
j is below 8
j < 8
Inequalities only have one solution, just like equations.
False. Inequalities have infinitely many solutions.
Write an inequality to match this hanger diagram.
2x + 5 > x + 6
Fill in the blank:
3x * 6 = 6 * ( )
What is:
3x
Modeling Equations
Create an equation that represents the following expression and then solve it.
Harvey's age doubled is 6
2a = 6
a = 3
Modeling and Solving Inequalities
Create an inequality to represent the scenario and solve the inequality
Julie earns $7 for each car she washes. This week, she wants to save more than $56. How many cars must she wash?
What is:
7c > 56
Given c + 4 > 14
We use the inverse operation of subtraction to solve the inequality.
TRUE
Write an inequality to match this hanger diagram.
x + 3y < 3z